会员登录
服务热线:
18089769768
首页
走进越驰
公司简介
教学环境
名师风采
培训类型
学历提升教育
消防设施操作员
社会消防安全教育培训
培训范围及收费标准
学习中心
开班通知
网课课程
在线题库
新闻资讯
公司新闻
消防知识
行业动态
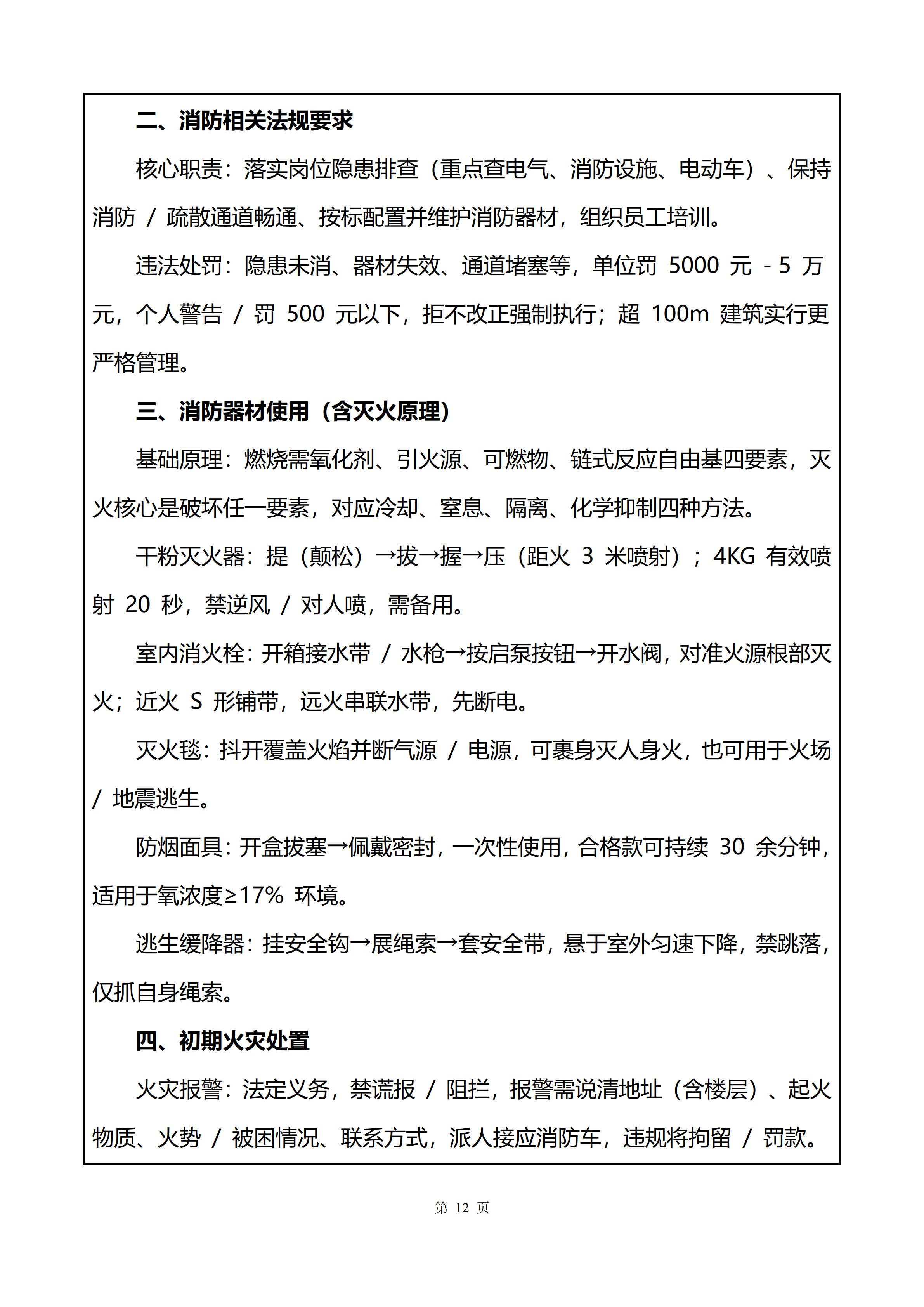
消防安全培训演练记录
就业中心
证书查询
结业证查询
消防安全管理员查询
消防设施操作员查询
联系我们
联系方式
友情链接
首页
走进越驰
培训类型
学习中心
新闻资讯
就业中心
证书查询
联系我们
消防安全培训演练记录
首页
新闻资讯
消防安全培训演练记录
华能海南发电股份有限公司
2026-03-24