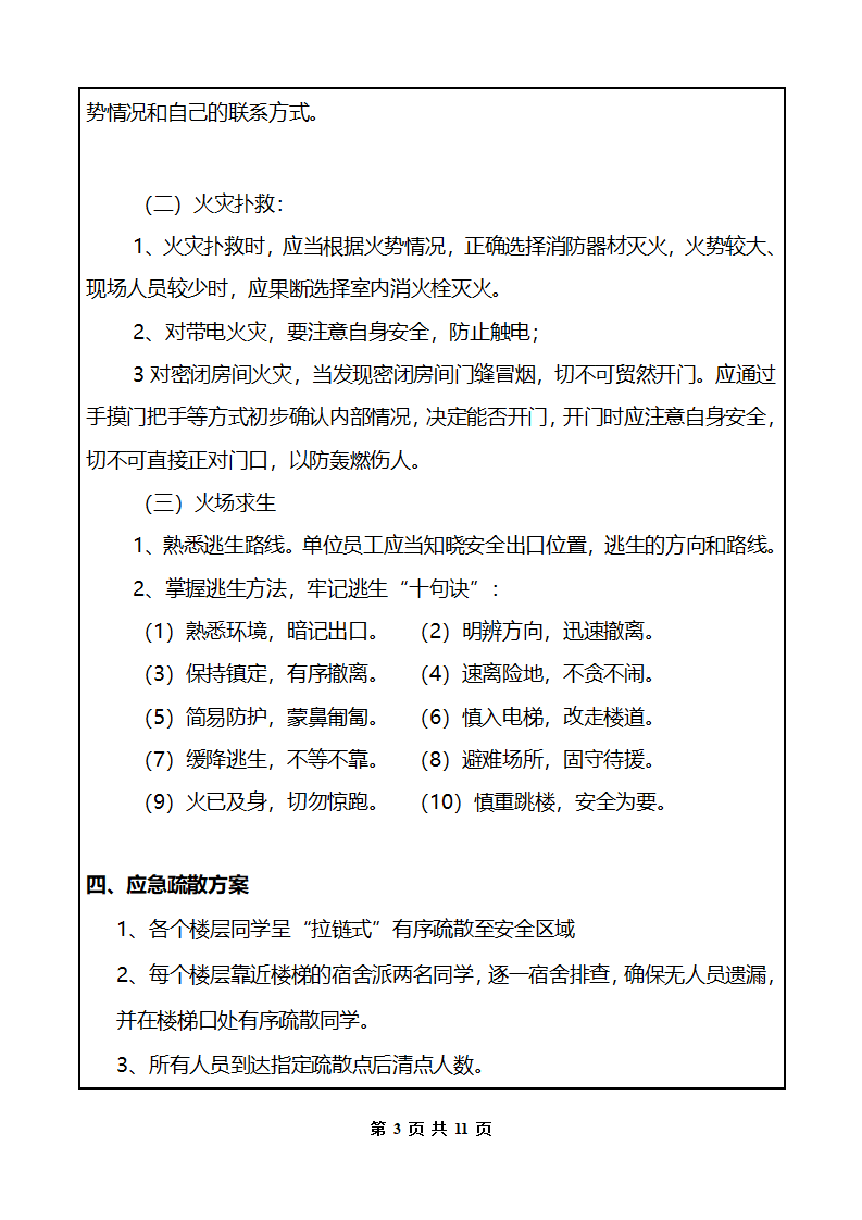
海南省经济技术学校(府城校区)

2024-12-02

海南省经济技术学校(府城校区)_01.png海南省经济技术学校(府城校区)_02.png海南省经济技术学校(府城校区)_03.png海南省经济技术学校(府城校区)_04.png海南省经济技术学校(府城校区)_05.png海南省经济技术学校(府城校区)_06.png海南省经济技术学校(府城校区)_07.png海南省经济技术学校(府城校区)_08.png海南省经济技术学校(府城校区)_09.png海南省经济技术学校(府城校区)_10.png海南省经济技术学校(府城校区)_11.png海南省经济技术学校(府城校区)_12.png